重庆市工艺美术学校2025年招生简章,招生对象及要求-55体育
作者:来源:卫校之家时间:2025-02-21 16:45次
摘要:重庆市工艺美术学校是重庆市九龙坡区教委举办并主管的公办学校,位于黄桷坪艺术一条街,重庆市艺术半岛中心,毗邻四川美术学院,交通方便,环境优雅,艺术氛围浓郁。学校占地约75 亩,一校两区,教育教学设施完备,有专业的画室、实训室、大师工作室、名师工
重庆市工艺美术学校是重庆市九龙坡区教委举办并主管的公办学校,位于黄桷坪艺术一条街,重庆市艺术半岛中心,毗邻四川美术学院,交通方便,环境优雅,艺术氛围浓郁。学校占地约75 亩,一校两区,教育教学设施完备,有专业的画室、实训室、大师工作室、名师工作室创作室和体验中心等,有计算机 1000 余台,印刷图书近8万册。
学校现有教职工 200 余人,在校学生 2400 人。学校实行开放式教学、封闭式管理,校风正、教风严、学风浓。学校历史悠久,建于1954年,原名重庆市第33中学,1982年开办职业教育,2008年被认定为重庆市首批重点职业中学,2008年被确认为国家级重点职业中学。2018年被确认为重庆市示范中职学校,2021年被评选为九龙坡区艺术特色示范学校、健康促进学校。2023年通过重庆市中职“双优计划”建设项目验收获优秀等级。
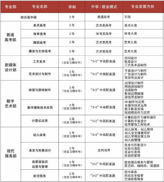
学校艺术特色鲜明。除综合高中外,学校以工艺美术为龙头,开设有普通高考类(美术、体育、舞蹈、播音主持)、工艺美术、艺术设计与制作、动漫与游戏制作、数字媒体技术应用、计算机应用、航空服务、美发与形象设计、高星级饭店运营与管理、幼儿保育等十余个专业。各个专业均为社会热门专业,市场人才需求量大。其中,综合高中发展势头良好,普通高考类专业是重庆市的王牌专业,工艺美术和动漫与游戏制作专业是重庆市龙头专业。
学校开设有综合高中班、普通高考班、“3 2”中高职直通班,同时也组织对口高职升学考试,学生可通过多种方式升入高校学习。学校推行“1 x”证书制度,学生在校期间通过考试后,可以获取相关的职业资格证书或职业技能等级证书。学校还与多家企事业单位和高校有长期的良好合作关系,通过校企双方在专业建设、实训基地建设、课程建设、师资培训等方面的同力共建,完善了校内各专业的人才培养模式为学生的技能提升和就业创业提供了有力保障。
招生专业一览表
收费说明:
1.普惠生:按时参加指纹考勤,享受国家免学费资助,只交在校期间的代收费500元/期和住宿费 320元/期。
2.符合国家资助政策的贫困生,享受生活费资助和住宿费减免。
3.综合高中学生:学费800元/期,书本费200元/期,住宿费320元/期。
报读要求:
1.报读学生应身心健康、品行端正、无纹身、不染发、无不良嗜好。
2.报读“3 2”方向专业的学生须是重庆学籍的应届初中毕业生,且中考分数不低于当年市教委规定的分数线。
3.报读高考班的学生需达到一定的成绩。
4.报读综合高中的学生须在“综合高中志愿填报登录系统“填报志愿教委统一录取
5.资料准备:初中毕业证本人身份证、家庭经济困难学生相关原件户口簿本人页户55体育主页、增减页和55体育主页的复印件;监护人身份证复印件。
学校现有教职工 200 余人,在校学生 2400 人。学校实行开放式教学、封闭式管理,校风正、教风严、学风浓。学校历史悠久,建于1954年,原名重庆市第33中学,1982年开办职业教育,2008年被认定为重庆市首批重点职业中学,2008年被确认为国家级重点职业中学。2018年被确认为重庆市示范中职学校,2021年被评选为九龙坡区艺术特色示范学校、健康促进学校。2023年通过重庆市中职“双优计划”建设项目验收获优秀等级。
学校艺术特色鲜明。除综合高中外,学校以工艺美术为龙头,开设有普通高考类(美术、体育、舞蹈、播音主持)、工艺美术、艺术设计与制作、动漫与游戏制作、数字媒体技术应用、计算机应用、航空服务、美发与形象设计、高星级饭店运营与管理、幼儿保育等十余个专业。各个专业均为社会热门专业,市场人才需求量大。其中,综合高中发展势头良好,普通高考类专业是重庆市的王牌专业,工艺美术和动漫与游戏制作专业是重庆市龙头专业。
学校开设有综合高中班、普通高考班、“3 2”中高职直通班,同时也组织对口高职升学考试,学生可通过多种方式升入高校学习。学校推行“1 x”证书制度,学生在校期间通过考试后,可以获取相关的职业资格证书或职业技能等级证书。学校还与多家企事业单位和高校有长期的良好合作关系,通过校企双方在专业建设、实训基地建设、课程建设、师资培训等方面的同力共建,完善了校内各专业的人才培养模式为学生的技能提升和就业创业提供了有力保障。
招生专业一览表
收费说明:
1.普惠生:按时参加指纹考勤,享受国家免学费资助,只交在校期间的代收费500元/期和住宿费 320元/期。
2.符合国家资助政策的贫困生,享受生活费资助和住宿费减免。
3.综合高中学生:学费800元/期,书本费200元/期,住宿费320元/期。
报读要求:
1.报读学生应身心健康、品行端正、无纹身、不染发、无不良嗜好。
2.报读“3 2”方向专业的学生须是重庆学籍的应届初中毕业生,且中考分数不低于当年市教委规定的分数线。
3.报读高考班的学生需达到一定的成绩。
4.报读综合高中的学生须在“综合高中志愿填报登录系统“填报志愿教委统一录取
5.资料准备:初中毕业证本人身份证、家庭经济困难学生相关原件户口簿本人页户55体育主页、增减页和55体育主页的复印件;监护人身份证复印件。
关键词:重庆市,工艺美术,学校,2025年,招生简章,招生,
- 相关文章
- 重庆财政学校2025年招生简章,招生专业及收费02-21
- 重庆市医科学校(原重庆市綦江卫生学校)2025年02-21
- 贵阳市的职业学校有哪些你知道吗?02-21
- 重庆市机电工程高级技工学校2025年招生简章,招02-21
- 四川省幼儿师范高等专科学校2025年单招情况02-21
- 重庆市酉阳职业教育中心2025年招生简章,招生对02-21
- 四川省宜宾市工业职业技术学校2025年春季招生简02-21
- 重庆市口腔医学专业哪个学校比较好02-21
- 重庆市五年制大专卫校解析高中毕业女生学高级02-21
- 贵阳市女子职业学校航空服务专业招生简介02-21
- 贵阳市幼师学校解析幼师专业的发展02-21
- 乐山市医药科技学校2025年春季招生简介02-21
推荐院校
-
佛山市南海区卫生职业
关注人数:47177人
-
陆军军医大学(第三军
关注人数:22218人
-
广东省江门中医药学校
关注人数:18855人
-
四川省卫生学校
关注人数:13835人
-
吉林医药学院
关注人数:12667人











